电路设计实践·光敏照明灯
我们已经学习了电路设计的基础知识,以及 EDA 软件的使用。在本篇教程中,我们将通过一个实际的项目,来实际体验一下电路设计的流程。
设计目标
- 能够根据光线强弱,自动点亮与熄灭
- 能够调整灵敏度
- 低电压供电(5v)
设计方案
电源
为了让电路简单,我们采用外接 5V 直流电源。5V 直流电源可以通过 USB 线供电,也可以通过常见的电源模块供电,适用性很广。
光线检测
我们需要一个元件来检测环境光的强弱,这里我们采用光敏电阻。光敏电阻的阻值与光照强度成反比,利用这个特性,我们可以实现光线强度的测量。
自动控制
我们需要设计一个电路,能根据光敏电阻的阻值,来控制 LED 灯珠的亮度。这里我们采用一个 NPN 型晶体管来实现这个功能。
电路设计
在准备设计一个电路之前,先搜索一下相关的资料,看看有没有类似的电路设计。这里我们可以搜索关键词 光敏电阻 夜灯,找到了一个类似的电路设计:
https://blog.csdn.net/qq_51272949/article/details/121115820
这个电路设计的功能与我们的需求相似,我们可以参考这个电路设计,来设计我们的电路。

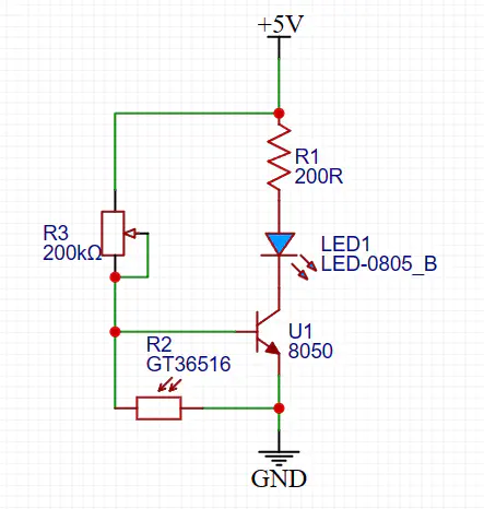
电路中 R1 为限流电阻,LED1 为我们的灯珠,R2 为光敏电阻,R3 为电位器,U1 为 NPN 型晶体管。
这个电路的原理是,当光敏电阻阻值较小时,U1 的基极电压较低,U1 无法导通,LED1 无法点亮。当光敏电阻阻值较大时,U1 的基极电压较高,U1 导通,LED1 点亮。通过调节 R3 的阻值,可以调节光敏电阻的阻值,从而调节灵敏度。
由于元件型号众多,为了避免在模仿原理图时出错,下面列出了我们使用的元件信息:
| 元件 | 参数/型号 | 备注 | 立创编号 |
|---|---|---|---|
| R1 | 200R | 0805 贴片电阻 | |
| LED1 | 无 | 0805 任意色 LED 灯珠 | |
| R2 | GT36516 | 光敏电阻 | C2904880 |
| R3 | 200K | 可调电位器 | C330587 |
| U1 | 8050 | NPN 型晶体管 | C3037602 |
元件的立创编号可以在 https://www.szlcsc.com/ 搜索对应元件。也可在编辑器元件库处搜索。
接下来不要忘记添加电源接口! 我们设计的模块想要投入使用,必须要有电源接口,这里我们依然使用排针作为电源接口。

绘制 PCB
在绘制 PCB 之前,我们需要先确定 PCB 的尺寸。这里我们使用 2cm x 3cm 的 2 层 PCB 板,这样的尺寸可以满足我们的需求。

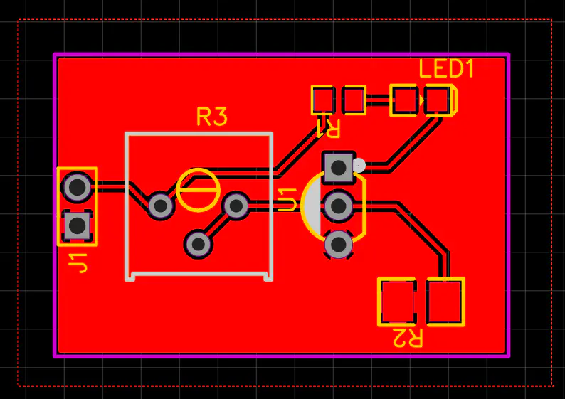
元件布局
我们需要将元件放在合适的位置上,元件的布局应该符合以下原则:
- 尽量减少导线的长度
- 尽量减少导线的数量
- 元件之间距离合适,不要影响焊接或者使用
- 接口类元件应该放在 PCB 板的边缘,方便使用
- 元件应该尽量均匀分布,不要集中在一起
调整布局后,可以通过 3D 预览功能查看 PCB 的效果。

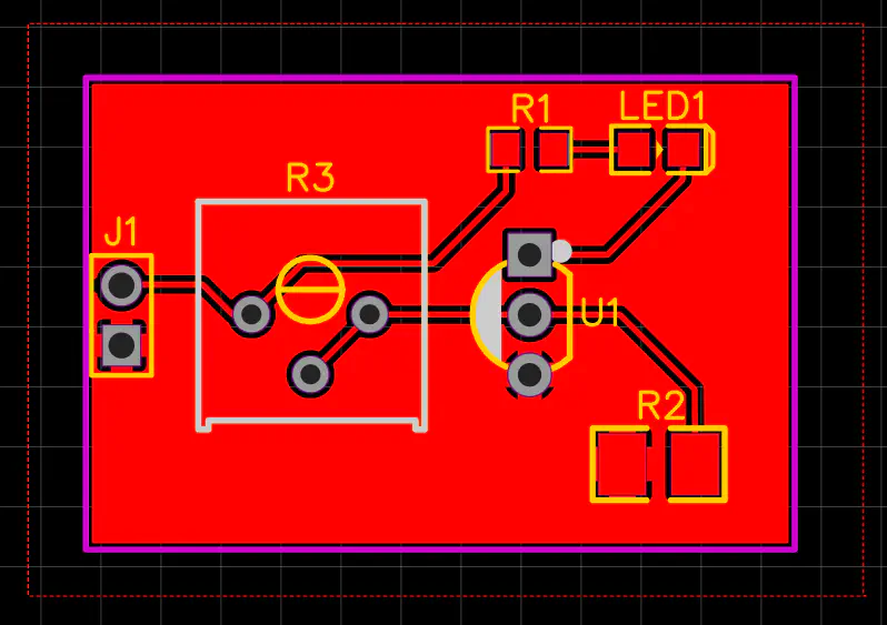
走线
走线是 PCB 设计中最重要的一步,走线的好坏直接影响 PCB 的性能。走线时应该遵循以下基本的原则:
- 尽量减少导线的长度
- 尽量减少过孔数量
- 先连接信号线,再连接电源线,最后连接地线
- 不允许出现直角走线
按照以上原则,首先连接信号线

然后是5V电源线

对于 GND,我们有两种选择,一种是直接通过导线连接,另一种是通过铜皮连接。我们的电路不涉及信号问题,所以我们可以通过铜皮连接 GND。

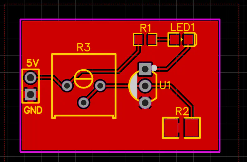
丝印
不用忘记调整丝印。丝印是印刷在 PCB 板上的文字或者图案,如果不进行调整,整个电路板会显得很乱。同时我们需要一些说明文字,来帮助使用者了解电路板的使用方法。
元件位号丝印调整后的效果如下:

我们还要在电源接口处标识出电源的正负极,这样才能保证电路板的安全使用。

对于一些位号不重要的元件,我们可以隐藏位号,这样可以减少丝印的混乱程度。

生产制造
我们已经完成了 PCB 的设计,现在可以保存好文件,接下来就是 PCB 的生产制造。在下一篇教程中,我们将介绍如何将 PCB 提交给制造厂商进行生产制造。